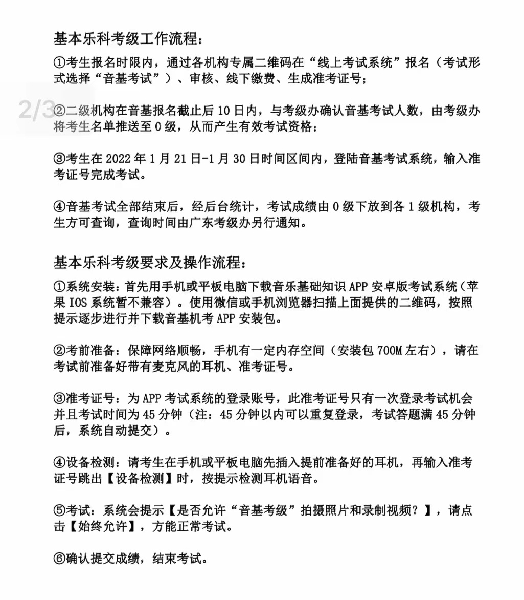
通知 | 暑假中国音乐学院考级证书领取、寒假考级开始报名
作者: 大音琴院 阅读次数:5498次
2021
12-01
2021
12-01

请参加2021暑假考级的学员

领取证书!



2022年寒假

中国音乐学院考级

请扫描下方二维码进行报名!

马老师:18923482658